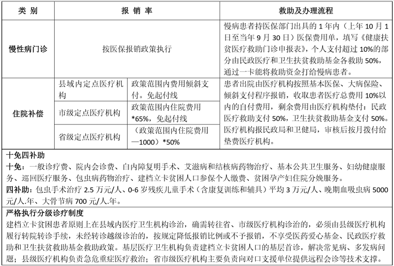
医疗费报销、救助及办理流程
l 居民医保参保缴费
建档立卡贫困人口居民医保个人缴费部分由财政部门按统筹地区制定的最低缴费档次给予全额代缴。
l 医疗控费政策
贫困人口医疗费用按照基本医保、大病保险、县域内政策范围内住院费用倾斜支付、民政医疗救助、卫生扶贫救助基金救助后,确保贫困患者县域内住院和慢性病门诊维持治疗医疗费用个人支付占比控制在10%以内。
l 住院“先诊疗后结算”
贫困人口住院免交住院押金,先诊疗后付费。入院时,将社保卡(医保卡)、身份证、户口本交给医院保管(出院时退还),与医院签订《绵阳市建档立卡贫困人口先诊疗后付费行为规范协议书》。
l 住院实行“一站式”结算
贫困人口出院时,个人只需支付医疗总费用10%以内费用,其余费用由医疗机构垫付,由医疗机构与民政、卫计等部门结算,个人不再到几家单位办理,实行“一站式”结算。
l 慢性病门诊
先到县域内二乙以上定点医疗机构确诊,确诊后到县医保部门登记备案录入系统后才能享受医保对慢性病的报销政策享受民政医疗救助和卫生扶贫救助基金救助。
l 申报卫生扶贫救助基金
个人支付费用超过1000元的,可再向卫计部门申报卫生扶贫救助基金救助。

l 不予救助范围
(一)对不能提供有效收据或原始证明的,提供虚假证明和涂改、伪造原始单据的;
(二)自身违法犯罪、自杀、自残、打架斗殴、吸毒、酗酒和赌博等引发的伤害;
(三)交通事故、医疗事故、安全生产责任事故等应由第三方承担赔偿责任的;
(四)变性、镶牙整容等疾病治疗的;
(五)法律、法规和政策规定的其它情形。